DBÊÓѶ

½Ó´ýÀ´µ½DBÊÓѶ¿Æ¼¼£¡
Ê×Ò³ > ÐÂÎÅ×ÊѶ > Ò»¿î´øÐ¹µç±£»£»£»¤µÄÑÓʱ²å×ùµç·
Ò»¿î´øÐ¹µç±£»£»£»¤µÄÑÓʱ²å×ùµç·
ÎÄÕÂÀ´ÓÉ£º    ×÷Õߣº    Ðû²¼Ê±¼ä£º2020/8/26 16:53:32

Ò»¿î´øÐ¹µç±£»£»£»¤µÄÑÓʱ²å×ùµç·

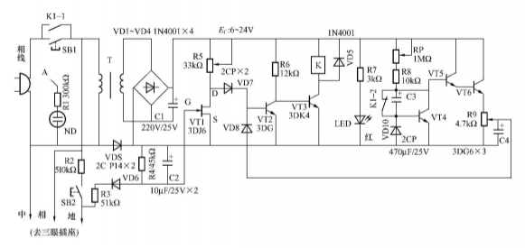
´øÐ¹µç±£»£»£»¤µÄÑÓʱdcµçÔ´²åðµç·ÈçÏÂͼËùʾ£©Ö÷ÒªÓÉйµç¼ì²âºÍ¿Éµ÷ʽ³¤ÑÓʱµç·×é³É£¬£¬£¬£¬£¬°´ÏÂSB1£¬£¬£¬£¬£¬ÎÞйµçÕ÷Ï󣬣¬£¬£¬£¬VT1´¦ÓÚÁãÆ«Ööø±¥ºÍµ¼Í¨£¬£¬£¬£¬£¬VT2×èÖ¹£¬£¬£¬£¬£¬VT3µ¼Í¨£¬£¬£¬£¬£¬¼ÌµçÆ÷KÎüºÏ£¬£¬£¬£¬£¬Æä¶¯ºÏ´¥µãK1-1±ÕºÏ²¢×ÔËø¶ø¹©µç£¬£¬£¬£¬£¬¶¯¶Ï´¥µãK1-2¶Ï¿ª£¬£¬£¬£¬£¬²¢Ê¹C3·ÅµçÍê±Ï£¬£¬£¬£¬£¬Ìá¸ßÑÓʱ¾«¶È ¡£¡£

DBÊÓѶ¡¤(ÖйúÇø)¹Ù·½ÍøÕ¾

ÔÚdcµçÔ´²å×ùÑÓʱµç·ÖУ¬£¬£¬£¬£¬³äµçµçÈÝCxÊÇÓÉC3¡¢VDI0¡¢ VT4×é³ÉµÄµçÈÝÈÝÁ¿±¶ÔöÆ÷£¬£¬£¬£¬£¬¿ÉµÈЧ³ÉºÜ´óµÄµçÈÝ£»£»£»VT4½ÓÄɲî±ð¦ÂÖµµÄ¾§ÌåÈý¼«¹Ü£¬£¬£¬£¬£¬Ôò¿É×éÉú³¤ÑÓʱʱ¼ä ¡£¡£µ÷ÀíR9¿É¸Ä±ädcµçÔ´²å×ùÑÓʱµç·µÄʱ¼ä³£Êý£¬£¬£¬£¬£¬Ò»Ñùƽ³£È¡RC³äµçÇúÏß½üÖ±Ïß¶Î[ (0.6~1.5) T]¾ù¿É£¬£¬£¬£¬£¬Ëæ×Åʱ¼äÍÆ½ø£¬£¬£¬£¬£¬VT2Öð²½µ¼Í¨£¬£¬£¬£¬£¬VT3×èÖ¹£¬£¬£¬£¬£¬¼ÌµçÆ÷KÊͷŶø¶Ïµç ¡£¡£

µ±Ê¹ÓÃdcµçÔ´²å×ùµÄµçÆ÷ÓÐйµçÕ÷Ïóʱ£¬£¬£¬£¬£¬ÓÉR3¡¢R4¡¢VD5¡¢VD6µÈ×é³ÉµÄйµç¼ì²âµç·¡¢ÌṩVT1µÄ¼Ð¶Ïµçѹ£¬£¬£¬£¬£¬¿ÉÒÔʹUDµçλÉÏÉý£¬£¬£¬£¬£¬VT2±¥ºÍµ¼Í¨£¬£¬£¬£¬£¬VT2ºÜ¿ì×èÖ¹£¬£¬£¬£¬£¬¼ÌµçÆ÷ÊͷŶø¶Ïµç£¬£¬£¬£¬£¬µÖ´ïйµç±£»£»£»¤µÄÄ¿µÄ ¡£¡£ºìÉ«·¢¹â¹ÜLED×÷¹©µçָʾ ¡£¡£

dcµçÔ´²å×ùÔªÆ÷¼þÑ¡Ôñ£º±äѹÆ÷T¿Éƾ֤¼ÌµçÆ÷ÊÂÇéµçѹÀ´¾öÒ飻£»£»¼ÌµçÆ÷Ó¦Óе¥¶À¶¯ºÏ¼°¶¯¶Ï´¥µã£»£»£»ÓõçÆ÷µÄ¹¦ÂÊÓÉ´¥µãÔÊÐíͨ¹ýµÄµçÁ÷¾öÒé ¡£¡£C3Ó¦Ö»¹ÜÑ¡ÓÃйµçµçÁ÷СµÄµçÈÝ ¡£¡£VT1Ñ¡Óñ¥ºÍйµçµçÁ÷IΪ1~3mA£¬£¬£¬£¬£¬¼Ð¶ÏµçѹµÄ½áÐͳ¡Ð§Ó¦¹Ü£¬£¬£¬£¬£¬½ÓÄÉÈý¿×dcµçÔ´²å×ù¹©µç ¡£¡£

DBÊÓѶ¡¤(ÖйúÇø)¹Ù·½ÍøÕ¾

ͬÀàÎÄÕÂÅÅÐÐ
×îÐÂ×ÊѶÎÄÕÂ
Õö¿ª
°æÈ¨ËùÓУº¡ºDBÊÓѶ¡»¡ª ±¾Õ¾ËùÓÐÄÚÈÝÊÜ֪ʶ²úȨ±£»£»£»¤ δ¾­ÔÊÐíÑϽû×ªÔØ¡¢¸´ÖÆ»ò½¨Éè¾µÏñ
¹«Ë¾µç»°£º0755-27597601 ÔÁICP±¸14034960ºÅ-1 ÌùƬÇá´¥¿ª¹ØÉú²ú³§¼Ò,Èë¿Ú¹«Ë¾,Åú·¢¼ÛÇ®,¶¨ÖÆÄļҺà ¹«Ë¾´«Õ棺ÂÞ×Ü 1348073652524Сʱ¹¤³Ì×ÉѯÈÈÏߣº400 082 0592
¹«Ë¾µØµã£ºÉîÛÚ±¦°²39Çøº£ÀÖ·»ª·áÇàÄê·õ»¯»ùµØ¶þÆÚB×ù502-503-505-506-510 sh1@so-han.com
¡¾ÍøÕ¾µØÍ¼¡¿¡¾sitemap¡¿